Instance Verification Kit (IVK)
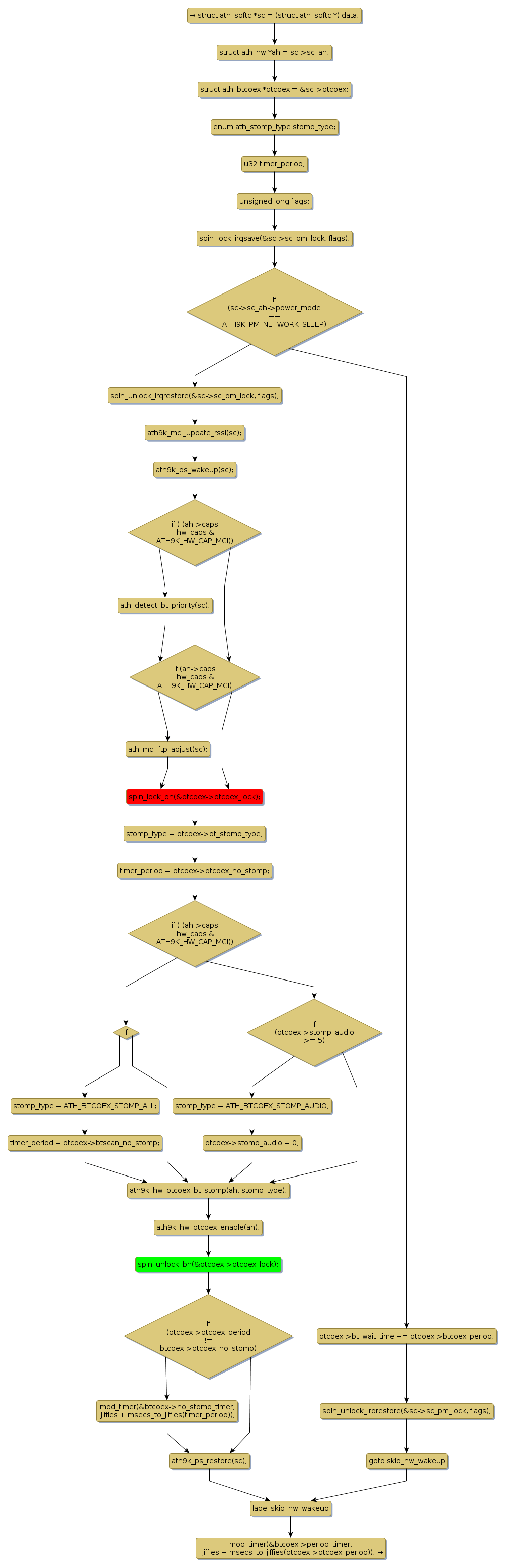
spin lock @ [5871+35+/linux-3.19-rc1/drivers/net/wireless/ath/ath9k/gpio.c]
Instance Signature: btcoex_lock
|
The Matching Pair Graph:
|
|
Function Name
|
Control Flow Graph (CFG)
|
Events Flow Graph (EFG)
|
Source Correspondence
|
|
ath_btcoex_period_timer
|
|
|
[5152+23+/linux-3.19-rc1/drivers/net/wireless/ath/ath9k/gpio.c]
|